
mPA3886DC基板 - 大阪のT
2025/08/15 (Fri) 19:26:36
いつもお世話になります。
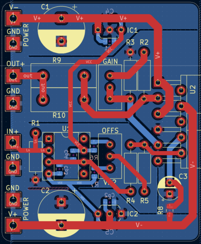
今までプリント基板というものを自分で作ろうとは思わなかったのですが、六十の手習いで、KiCadというものを弄ってみました。試しにヒロさんの回路まんまで、パラ化のための出力抵抗が搭載できるようにし、かつご覧のように上下逆さまにしても見た目シンメトリーになるようにしてみました。実際に動作するかは不明です(汗)。
実は、将来、Linkwitz氏のLX521.4という4wayのSPシステムに挑戦してみたいと思っていて、そのためのマルチアンプで、3パラ×2基,2パラ×1基,シングル×2基という構成で片チャンネル10個ものアンプが必要でこれのためのものです。
また、その上流のDACやDIVとなると気の遠くなるような壮大な妄想です。
完成するのはいつになることやら、たぶん妄想で終わってしまうと思います(笑)
Re: mPA3886DC基板 - ヒロ
2025/08/16 (Sat) 06:15:40
私のサブシステムは4chマルチでパワーアンプはDクラス(ディジタル)アンプです。このアンプを8台のPA3886DCで置き換えたいとは思っているのですが、どのように収めると小型になるか?というところで躓いています。電源は24VのSW電源を2個つかって、1枚の放熱板に密集配置すればなんとか1ケースに収まるかもと。あとは端子類をどうするかで、一般的なスピーカ端子にしてしまうと、実装面積もとるうえ配線も面倒なので、いっそのこと8PINのコネクタにしてやろうとか考えたりです。
でも、こうやって考えている過程が一番楽しかったりします。ただ、考えている途中で部品だけは集めたりしているので、考えるだけでも部品箱が膨張していきます。LM3886も中古ですが手元に40個以上あったりと・・・です。
Re: mPA3886DC基板 - 大阪のT
2025/08/16 (Sat) 08:47:51
ヒロさん、お返事ありがとうございます!
ホントに、こうやって妄想している時が一番楽しいですね(^^)
これまともに並べて配線したらとんでもないことになりますよね。
そこでAI先生にも相談すると、ヒートシンクにバスバーつけて配線すれば良いんじゃないかと。絶縁に注意が必要ですが電源周りの配線だけも多少すっきりするかも知れません。
問題は電源トランスで入手に難ありです。発熱のことを考えるともう少し電圧を下げたいところではありますよね。また別途ミュート基板用の電源も必要でしょうか。妄想はどんどん膨らんでいきます(汗)。
レイアウトのアイデアを添付しますのでご笑覧下さい。
Re: mPA3886DC基板 - ヒロ
2025/08/16 (Sat) 13:45:24
バスバーの代わりにφ1.6くらいの銅単線を基板を貫通させていけば、さらにコンパクトになりそうです。
Re: mPA3886DC基板 - 大阪のT
2025/08/16 (Sat) 19:56:37
そうですよね、不測のときにバラすのに一苦労するかなという懸念があったのですが、検討してみます(^^)
Re: mPA3886DC基板 - 大阪のT
2025/11/30 (Sun) 20:38:58
最終的な基板デザインですが、配線の引き回しは本当に奥が深いですね。ヒロさんの基板には多くのノウハウが詰まっているのだと、素人ながら改めて感服しました。
例のシングルオペアンプ専用基板についてですが、実はGemini 3.0にミスを指摘されてしまいました。マニュアル2項の回路図で、本来3番ピン(+)に入力すべきところが、2番ピン(-)になっていたのです。私では全く気づけませんでした
いやー、生成AIの進化は本当に凄まじいですね。
Re: mPA3886DC基板 - ヒロ
2025/12/01 (Mon) 07:44:33
マニュアルの回路図間違っていましたね。
OPアンプ部品を配置するときに上下反転をし忘れたようです。
回路図の間違いまでAIが指摘してくれるのは便利ですね。ワープロソフトが入力中に簡単な文法チェックをしてくれるように、CAEで作図中に回路の間違いとかチェックしてくれると便利かなあ~。機械図面だったら「部材強度が足りない」とか指摘してくれるかも。
まあ、すでに実用化されているかもしれませんが。
Re: mPA3886DC基板 - 大阪のT
2025/12/01 (Mon) 11:14:59
ヒロさん、ご返信ありがとうございます。
今回は回路図そのもものではなく、このスレッドの最初に貼り付けたようなPCB基板画像からのエラーの指摘でした。ChatGPT5.1やGemini2.5まではスルーされていました。AIは数カ月単位で確実に進化しているのを実感しています。